WILLIAMHILL在线体育投注

通知公告

通知公告

当前位置: 首页 -> 正文

2020年度WILLIAMHILL在线体育投注老员工创新训练计划项目立项结果公示

阅读次数:日期:2020-07-05

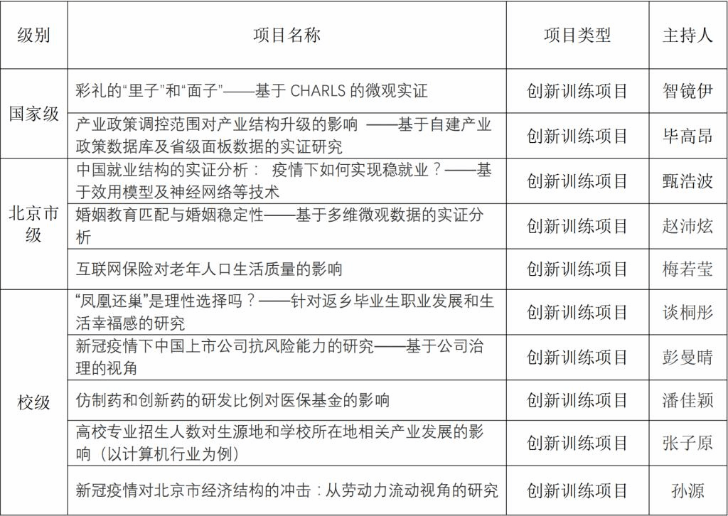
根据《关于开展2020年度老员工创新创业训练计划项目申报工作的通知教字[2020]56号》,2020年7月3日经公司老员工创新训练计划项目评审老师的评审,现将2020年度老员工创新训练计划项目立项评审结果予以公示:

注:公示期为2020年7月5日至7月9日。公示期间如有异议可将意见反馈至邮箱huyan@cufe.edu.cn。

WILLIAMHILL在线体育投注

   

上一条:WILLIAMHILL在线体育投注第四届“龙马经济学夏令营”招生公告
下一条:2020年博士研究生招生初试结果公示

版权所有:WILLIAMHILL在线体育投注WIN007(中国)官方网站 公司南路校区地址:北京市海淀区公司南路39号 邮编:100081 沙河校区地址:北京市昌平区沙河高教园区 邮编:102206